887700葡京线路检测,888葡京集团检测线路,必赢76net线路官网

教学科研

生物学院教授团队揭示杨树PagHB7/PagABF4–PagEPFL9模块通过调控气孔密度影响抗旱性的分子机制

近日,生物学院康向阳教授课题组Plant Biotechnology Journal 杂志在线发表了题为“PagHB7/PagABF4–PagEPFL9 module regulates stomatal density and drought tolerance in poplar”的研究论文。该研究揭示了PagHB7和PagABF4互作并通过靶向PagEPFL9调控杨树气孔密度和抗旱性的分子机制,为植物生长和抗旱性分子设计育种提供了新的遗传资源。


首页.png



气孔控制着外界与植物之间的水蒸气和二氧化碳交换,从而影响光合作用、呼吸作用和蒸腾作用。植物进化出了多种适应干旱胁迫的机制,其中有效的适应机制包括通过控制气孔密度来调节抗旱性。EPFL9可显著增加植物气孔密度,但其转录调控机制尚未完全明确。


该研究发现过表达PagEPFL9杨树(OE)与WT相比具有生长优势,其株高和基径均大于WT,气孔密度和气孔指数显著高于WT,而PagEPFL9基因敲除植株( epfl9 )则表现出相反的变化趋势。


对WT、OE和 epfl9 株系进行干旱胁迫处理实验结果表明,干旱胁迫处理后,OE植株的细胞膜受损更严重,抗旱性降低,而敲除PagEPFL9植株则抗旱性更强。


图1.jpg

图 1 PagEPFL9 的表达模式分析以及 WT、OE 和 epfl9 杨树的表型


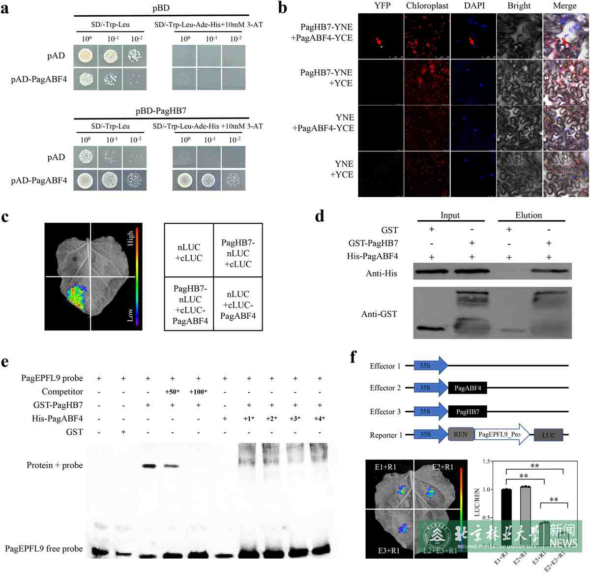
通过酵母单杂交(Y1H)文库筛选鉴定出位于PagEPFL9上游的PagHB7转录因子。随后,研究人员利用酵母单杂、EMSA和双荧光素酶报告基因检测实验证明了PagHB7直接与PagEPFL9启动子结合,从而抑制PagEPFL9的表达。为了进一步探究PagHB7如何调控PagEPFL9的表达,研究者对PagHB7进行了酵母双杂交文库筛选,筛选出与PagHB7可能互作的蛋白PagABF4。Y2H、BiFC、SLC和pull-down实验结果证实了PagHB7和PagABF4之间的确存在相互作用。进一步研究发现,PagABF4增强了PagHB7对PagEPFL9的抑制作用。以上结果表明,PagHB7与PagABF4发生物理相互作用,并共同抑制PagEPFL9的表达。


图2.jpg


图 2 PagHB7 与 PagABF4 蛋白相互作用并增强其对 PagEPFL9 表达的抑制


为了探究PagEFPL9的上游调控因子PagHB7及其互作蛋白PagABF4是否调控杨树气孔密度,研究者构建了 hb7 基因编辑敲除株系和PagABF4过表达株系。与WT相比, hb7 株系的气孔密度和气孔指数显著高于WT。干旱胁迫处理实验表明, hb7 株系细胞膜受损更严重,抗旱性更弱。而PagABF4过表达株系气孔密度则显著降低,其可能正调控植株抗旱性。


综上所述,PagHB7与PagABF4蛋白互作且直接结合PagEPFL9启动子区并负向调控PagEPFL9的表达而影响杨树的气孔密度,进而影响杨树的抗旱性。该研究为基于分子设计育种创制杨树等植物速生、耐旱种质提供了新的基因资源。


生物学院博士后夏宇飞为论文第一作者,生物学院杜康讲师、康向阳教授为该研究工作的共同通讯作者。生物学院夏新莉教授对本研究提出了宝贵意见。博士生郭锐华、芦特、江慎秀、游凯然参与了本研究。该工作得到了“十四五”国家重点研发计划(项目编号:2021YFD2200105)和中国博士后科学基金(项目编号:2024M760220)资助。


论文链接:http://doi.org/10.1111/pbi.70273


887700葡京线路检测,888葡京集团检测线路,必赢76net线路官网